关于AIGC人工智能、思维方式、知识拓展,能力提升等。投稿/合作: @inside1024_bot
AIGC 领域的最新工具、开源项目以及行业大事件
AIGC 领域的最新工具、开源项目以及行业大事件
美国麻省理工发布7门免费AI课程,推荐💄 - 小红书
MIT 发布了一批免费AI 课程,足以让你达到入职水平。
没有付费墙,没有废话。
精华推荐 👇
1. AI 101(AI 入门)
→ 从零开始,建立真正的直觉。
https://ocw.mit.edu/courses/res-6-013-ai-101-fall-2021
2. 深度学习训练营(Deep Learning Bootcamp)
https://introtodeeplearning.com/
3. 人工智能(Artificial Intelligence)
→ 解决问题的方法论 + 机器学习基础。
https://ocw.mit.edu/courses/6-034-artificial-intelligence-fall-2010/
4. 机器学习导论
→ 那些你真正会用到的
https://openlearninglibrary.mit.edu/courses/course-v1:MITx+6.036+1T2019/about
5. 如何 AI 化(几乎)任何事物(How to AI Almost Anything)
→ AI + 创意(音乐、艺术、系统设计)。
https://ocw.mit.edu/courses/mas-s60-how-to-ai-almost-anything-spring-2025/
6.
。。。
#提示词工程 #AI工作流 #AI的神奇用法
Invalid media: image
MIT 发布了一批免费AI 课程,足以让你达到入职水平。
没有付费墙,没有废话。
精华推荐 👇
1. AI 101(AI 入门)
→ 从零开始,建立真正的直觉。
https://ocw.mit.edu/courses/res-6-013-ai-101-fall-2021
2. 深度学习训练营(Deep Learning Bootcamp)
https://introtodeeplearning.com/
3. 人工智能(Artificial Intelligence)
→ 解决问题的方法论 + 机器学习基础。
https://ocw.mit.edu/courses/6-034-artificial-intelligence-fall-2010/
4. 机器学习导论
→ 那些你真正会用到的
https://openlearninglibrary.mit.edu/courses/course-v1:MITx+6.036+1T2019/about
5. 如何 AI 化(几乎)任何事物(How to AI Almost Anything)
→ AI + 创意(音乐、艺术、系统设计)。
https://ocw.mit.edu/courses/mas-s60-how-to-ai-almost-anything-spring-2025/
6.
。。。
#提示词工程 #AI工作流 #AI的神奇用法
Invalid media: image
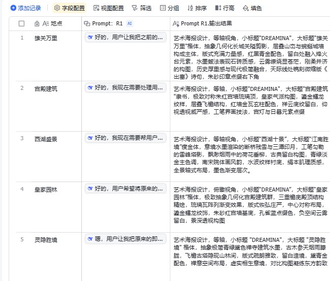
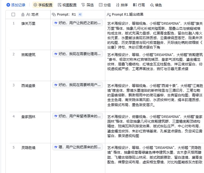
答应大家60赞写的详细图文攻略↓
分6部分实现【手机操控AI智能体,调用RPA抓取网页数据,写入飞书多维表】
01 搭建说明&运行效果
02 搭建影刀RPA机器人
03 飞书多为表格配置
04 影刀AP-AI智能体搭建
05 新增记录同步飞书多维表格
06 网页部署-在手机上运行
看完记得点个“在看”👀写这么辛苦想要点平台流量不过分吧,谢谢老板们~❤️
#AI工作流 #AI的神奇用法
🌐 ChatGPT Search vs. Perplexity:突破语言边界的创新
经过一段时间的探索和观察, 发现两者都非常强大,不能说谁完全胜过了谁; 但站在普通用户视角,我意识到ChatGPT Search的易用性、入口性和实用价值体现了其一流产品的水准。
在截图的简易对比中,Hans 尝试了两者在上下文理解、来源可靠性以及LLM 推理等智能水平。 特别发现有一点,对于中文用户来说具有突破意义:
「即 ChatGPT Search 的搜索来源不会因为你是中文输入,就只使用中文来源。这点异常关键~」
综合来说,我之前在Perplexity一直使用英文输入的习惯会被进一步巩固,而ChatGPT Search + Chrome插件的用法,则重塑了一条全新的工作流。 我相信它正在改变新一代年轻用户的使用习惯,这是新开始。
欢迎分享你的ChatGPT Search使用心得和新发现~#AI的神奇用法
经过一段时间的探索和观察, 发现两者都非常强大,不能说谁完全胜过了谁; 但站在普通用户视角,我意识到ChatGPT Search的易用性、入口性和实用价值体现了其一流产品的水准。
在截图的简易对比中,Hans 尝试了两者在上下文理解、来源可靠性以及LLM 推理等智能水平。 特别发现有一点,对于中文用户来说具有突破意义:
「即 ChatGPT Search 的搜索来源不会因为你是中文输入,就只使用中文来源。这点异常关键~」
综合来说,我之前在Perplexity一直使用英文输入的习惯会被进一步巩固,而ChatGPT Search + Chrome插件的用法,则重塑了一条全新的工作流。 我相信它正在改变新一代年轻用户的使用习惯,这是新开始。
欢迎分享你的ChatGPT Search使用心得和新发现~#AI的神奇用法
AI 神器推荐!自动分离人声与 BGM 音频 - 小红书
😍【AI 神器推荐—aifuse】之前刷短视频时,不时会发现自己喜欢的音频,但音频里时常又夹杂了很多人声,正好最近发现一个挺好用的 AI 工具,可以完美分离人声和音频,推荐给大家:https://www.aifuse.cn/
#AI的神奇用法
Invalid media: image
😍【AI 神器推荐—aifuse】之前刷短视频时,不时会发现自己喜欢的音频,但音频里时常又夹杂了很多人声,正好最近发现一个挺好用的 AI 工具,可以完美分离人声和音频,推荐给大家:https://www.aifuse.cn/
#AI的神奇用法
Invalid media: image
5.「BigIdea脑暴小助手」【https://chat.openai.com/g/g-bp8RNR4Zp-bigideanao-bao-xiao-zhu-shou】
4.「市场调研分析助手」【https://chat.openai.com/g/g-9qc9v942W-shi-chang-diao-yan-fen-xi-zhu-shou】
3.「短视频文案仿写大师」【https://chat.openai.com/g/g-oJbPlKRpV-duan-shi-pin-wen-an-fang-xie-da-shi】
2.「消费品用户洞察专家」【https://chat.openai.com/g/g-0SNYuQ3A8-xiao-fei-pin-yong-hu-dong-cha-zhuan-jia】
1.「电商直播间话术大师」【https://chat.openai.com/g/g-mXktFhfXi-dian-shang-zhi-bo-jian-hua-zhu-da-shi】
#AI工作流 #AI的神奇用法
4.「市场调研分析助手」【https://chat.openai.com/g/g-9qc9v942W-shi-chang-diao-yan-fen-xi-zhu-shou】
3.「短视频文案仿写大师」【https://chat.openai.com/g/g-oJbPlKRpV-duan-shi-pin-wen-an-fang-xie-da-shi】
2.「消费品用户洞察专家」【https://chat.openai.com/g/g-0SNYuQ3A8-xiao-fei-pin-yong-hu-dong-cha-zhuan-jia】
1.「电商直播间话术大师」【https://chat.openai.com/g/g-mXktFhfXi-dian-shang-zhi-bo-jian-hua-zhu-da-shi】
#AI工作流 #AI的神奇用法
你打开橙篇首页,它直接就把所有功能完整呈现出来,简单易懂、超易上手。
对于一个刚接触 AI 的新手来说,它直接帮你省去了大量学习 Prompt 的时间成本,打开就能用 AI,用户体验直接拉满~
# 响应稳定快速
在使用橙篇的过程中,我完全没有遇到什么网络错误 404、高峰拥堵要礼物才能动次打次的情况。
如果你用不了 ChatGPT、还喜欢薅大厂羊毛的话,那橙篇一定是新手最推荐的免费 AI 效率工具了!
# 功能超级全面
橙篇首页有两个大模块功能“长文神器、AI 工具箱”,长文神器主要用来长文本内容创作的,它有“长文写作、资料搜索、文档总结、全文校正、格式整理”等 9 大功能,简直是各位 IP 大 V 的创作福音!
# 多模态创作能力
而橙篇的多模态创作 AI 工具箱,主要有“智能 PPT、AI 思维导图、AI 漫画、AI 有声画本、AI 写小红书、多文档合并”等 6 大功能。
我刚看了是开发中状态,期待一波国内版的免费 Midjourney + Gamma。
# 百度专属版权内容
听说百度橙篇专门花了不少心思收录各大学术版权,还打通了百度学术和全球 100 多万个学术站点。
🤔 我如何使用橙篇?
# 搜索资料
之前我用 Metaso 来搜索研报和学习资料,现在「橙篇-全网搜索」也能完成。
1.搜索研报:你只需要通过“关键词 + 报告.pdf”就能找到各种报告,例如搜:24 年 AI 大模型趋势报告.PDF。
2.学习资料:例如我现在想两周内学会 SQL,可以搜“快速学习 SQL 的书籍有哪些,请从易到难排序推荐我 10 本”。如果你想学其他知识,只需要改改提示词就行。
# 内容总结
我日常内容创作有个习惯,就是喜欢收集各种文章素材。
一旦我过好几天忘记这事,打开看待处理就已经 500+ 条了,这么多篇文章别说总结了,一篇一篇看都看不完。
现在结合橙篇单次最多 100 个链接总结的特性,确实节省了我大量资料整理时间。
# 长文创作
关于橙篇的长文创作功能,你可以从首页的“长文写作、最近创作-新建”这两个入口进入。
「长文写作」功能操作比较简单便捷,适合 AI 新手。
选择“主题生成长文、范文参考写作”其中一种方式,填入主题 AI 会自动生成长文,一般等几分钟就能输出至少 2 万字长文本内容。
而「最近创作-新建」是直接打开一个文档,体验类似 Word 的 AI 写作,这种方式对我来说更加自由。
你可以 AI 自动生成或自拟大纲,然后选取指定内容进行“润色、缩写、扩写、续写、总结、头脑风暴”等操作。
一篇基础的文章内容,框架无非就是主题的引言、介绍、总结。
按上面这种方法,原先几个小时的写作时间,现在基本已经压缩到了 10 分钟之内,剩下就是全文校正、格式调整、全网分发等一些细节问题了。
⭕ 最后的话
我深度用过几十个 AI 工具,橙篇 AI 的使用体验,比我用过的都更简单、好用。
它可以说是国内免费版的 ChatGPT + Kimi.ai + Metaso + Notion.ai + Midjourney + Gamma。
并且由于百度出品,如果资源投入更多,某种程度比任何 AI 工具,都更具想象力和竞争优势。
总的来说,橙篇是一款我会关注使用,并持续安利给朋友的 AI 工具,希望你也喜欢。
#AI工作流 #AI的神奇用法
对于一个刚接触 AI 的新手来说,它直接帮你省去了大量学习 Prompt 的时间成本,打开就能用 AI,用户体验直接拉满~
# 响应稳定快速
在使用橙篇的过程中,我完全没有遇到什么网络错误 404、高峰拥堵要礼物才能动次打次的情况。
如果你用不了 ChatGPT、还喜欢薅大厂羊毛的话,那橙篇一定是新手最推荐的免费 AI 效率工具了!
# 功能超级全面
橙篇首页有两个大模块功能“长文神器、AI 工具箱”,长文神器主要用来长文本内容创作的,它有“长文写作、资料搜索、文档总结、全文校正、格式整理”等 9 大功能,简直是各位 IP 大 V 的创作福音!
# 多模态创作能力
而橙篇的多模态创作 AI 工具箱,主要有“智能 PPT、AI 思维导图、AI 漫画、AI 有声画本、AI 写小红书、多文档合并”等 6 大功能。
我刚看了是开发中状态,期待一波国内版的免费 Midjourney + Gamma。
# 百度专属版权内容
听说百度橙篇专门花了不少心思收录各大学术版权,还打通了百度学术和全球 100 多万个学术站点。
🤔 我如何使用橙篇?
# 搜索资料
之前我用 Metaso 来搜索研报和学习资料,现在「橙篇-全网搜索」也能完成。
1.搜索研报:你只需要通过“关键词 + 报告.pdf”就能找到各种报告,例如搜:24 年 AI 大模型趋势报告.PDF。
2.学习资料:例如我现在想两周内学会 SQL,可以搜“快速学习 SQL 的书籍有哪些,请从易到难排序推荐我 10 本”。如果你想学其他知识,只需要改改提示词就行。
# 内容总结
我日常内容创作有个习惯,就是喜欢收集各种文章素材。
一旦我过好几天忘记这事,打开看待处理就已经 500+ 条了,这么多篇文章别说总结了,一篇一篇看都看不完。
现在结合橙篇单次最多 100 个链接总结的特性,确实节省了我大量资料整理时间。
# 长文创作
关于橙篇的长文创作功能,你可以从首页的“长文写作、最近创作-新建”这两个入口进入。
「长文写作」功能操作比较简单便捷,适合 AI 新手。
选择“主题生成长文、范文参考写作”其中一种方式,填入主题 AI 会自动生成长文,一般等几分钟就能输出至少 2 万字长文本内容。
而「最近创作-新建」是直接打开一个文档,体验类似 Word 的 AI 写作,这种方式对我来说更加自由。
你可以 AI 自动生成或自拟大纲,然后选取指定内容进行“润色、缩写、扩写、续写、总结、头脑风暴”等操作。
一篇基础的文章内容,框架无非就是主题的引言、介绍、总结。
按上面这种方法,原先几个小时的写作时间,现在基本已经压缩到了 10 分钟之内,剩下就是全文校正、格式调整、全网分发等一些细节问题了。
⭕ 最后的话
我深度用过几十个 AI 工具,橙篇 AI 的使用体验,比我用过的都更简单、好用。
它可以说是国内免费版的 ChatGPT + Kimi.ai + Metaso + Notion.ai + Midjourney + Gamma。
并且由于百度出品,如果资源投入更多,某种程度比任何 AI 工具,都更具想象力和竞争优势。
总的来说,橙篇是一款我会关注使用,并持续安利给朋友的 AI 工具,希望你也喜欢。
#AI工作流 #AI的神奇用法
AI 时间线生成工具
这款时间线生成AI工具完全免费登录,只需要输入你想要了解的主题,AI 就会自动生成这个主题的时间线,每个节点都会有详细的信息介绍。
https://mylens.ai
#AI的神奇用法 #AI工作流
最近突然意识到,我的思维模式被AI彻底改变了!
在遇到任何问题的时候,第一时间想到的已经是“我要怎么问AI才能得到更好的答案”,AI的思考能力已经在最近半年进化到了真的可以实战的程度。
比如最近开年的阶段,很多人(包括我)都在写2024年的工作规划,原本要是自己写,肯定千头万绪折腾很久,但这次我选择和AI一起完成这件事儿,通过 以下6个问题,最终形成了我的2024年工作规划:
1.作为一个职场规划导师,请你教会我OKR都包含哪些内容,为什么是高效的规划思路?还有哪些高效规划的思路?
2.你觉得有哪些优秀的方法论可以指导我写年初的工作规划,这些方法论分别有哪些侧重点?
3.我的工作内容是「xxxx」,请你用以上方法论分别帮我写一份工作规划的草稿
4.你觉得根据答案,哪个方法更高效一些?或者说对于一份年度规划来说,哪几种方法更能让老板觉得你的规划更好,并且在之后的工作中可以执行度更好?
5.请你用A+B+C方法完整帮我撰写一份2024年年度工作规划,需要重点撰写以下工作内容:「xxx」
6.请你以专业的职场规划导师身份,根据以上规划,为我今年和未来的职业规划给出3-5条建议
在这6个问题之后,我选择了OKR+GROW结合的方式写完了规划,这份规划包含了以下内容:
⏺️年度总体目标
⏺️每个目标拆分的数据指标
⏺️对项目现状的评估
⏺️工作计划的时间节点
⏺️具体可执行的工作内容
⏺️更深更高的职场和工作思考
这些问题不依靠AI也可以直接得到答案,但AI的优势就在于可以一直重复给出答案,完整不重复,写到最后对我来说启发的价值远大于交差(而且基本不会写错别字)#AI的神奇用法 #AI工作流
当然啦,以上能力肯定是做成了直接就能用的版本、依然是放在「AI帮个忙」里,欢迎大家试用:
在遇到任何问题的时候,第一时间想到的已经是“我要怎么问AI才能得到更好的答案”,AI的思考能力已经在最近半年进化到了真的可以实战的程度。
比如最近开年的阶段,很多人(包括我)都在写2024年的工作规划,原本要是自己写,肯定千头万绪折腾很久,但这次我选择和AI一起完成这件事儿,通过 以下6个问题,最终形成了我的2024年工作规划:
1.作为一个职场规划导师,请你教会我OKR都包含哪些内容,为什么是高效的规划思路?还有哪些高效规划的思路?
2.你觉得有哪些优秀的方法论可以指导我写年初的工作规划,这些方法论分别有哪些侧重点?
3.我的工作内容是「xxxx」,请你用以上方法论分别帮我写一份工作规划的草稿
4.你觉得根据答案,哪个方法更高效一些?或者说对于一份年度规划来说,哪几种方法更能让老板觉得你的规划更好,并且在之后的工作中可以执行度更好?
5.请你用A+B+C方法完整帮我撰写一份2024年年度工作规划,需要重点撰写以下工作内容:「xxx」
6.请你以专业的职场规划导师身份,根据以上规划,为我今年和未来的职业规划给出3-5条建议
在这6个问题之后,我选择了OKR+GROW结合的方式写完了规划,这份规划包含了以下内容:
⏺️年度总体目标
⏺️每个目标拆分的数据指标
⏺️对项目现状的评估
⏺️工作计划的时间节点
⏺️具体可执行的工作内容
⏺️更深更高的职场和工作思考
这些问题不依靠AI也可以直接得到答案,但AI的优势就在于可以一直重复给出答案,完整不重复,写到最后对我来说启发的价值远大于交差(而且基本不会写错别字)#AI的神奇用法 #AI工作流
当然啦,以上能力肯定是做成了直接就能用的版本、依然是放在「AI帮个忙」里,欢迎大家试用:
个人AI工具怎么选
有网络条件的
1、大模型选ChatGPT和Claude
ChatGPT:https://chat.openai.com/
Claude:https://claude.ai/
教程:https://hf0y97ff1r.feishu.cn/wiki/wikcny12P81C1iUyPJe0s1IsqJg
2、AI绘画选 Midjourney
Midjourney:https://www.midjourney.com/
教程:https://hf0y97ff1r.feishu.cn/wiki/LK3lwZwcqivjIEkzAvDcoZq9nXd
3、集成AI工具的选Poe
Poe:https://poe.com/
帮助文档:https://help.poe.com/
没有网络条件的
4、AI绘画有硬件条件的选本地部署 Stable Diffusion,没有硬件条件的选云部署
教程:https://hf0y97ff1r.feishu.cn/wiki/T0UrwFZUpicPu2k2hzecz9WhnRd
5、国产的大模型选文心一言和讯飞星火
文心一言:https://yiyan.baidu.com
讯飞星火:https://xinghuo.xfyun.cn/
6、办公需求选WPS AI
WPS AI:https://ai.wps.cn/
#AI的神奇用法 #AI工作流
有网络条件的
1、大模型选ChatGPT和Claude
ChatGPT:https://chat.openai.com/
Claude:https://claude.ai/
教程:https://hf0y97ff1r.feishu.cn/wiki/wikcny12P81C1iUyPJe0s1IsqJg
2、AI绘画选 Midjourney
Midjourney:https://www.midjourney.com/
教程:https://hf0y97ff1r.feishu.cn/wiki/LK3lwZwcqivjIEkzAvDcoZq9nXd
3、集成AI工具的选Poe
Poe:https://poe.com/
帮助文档:https://help.poe.com/
没有网络条件的
4、AI绘画有硬件条件的选本地部署 Stable Diffusion,没有硬件条件的选云部署
教程:https://hf0y97ff1r.feishu.cn/wiki/T0UrwFZUpicPu2k2hzecz9WhnRd
5、国产的大模型选文心一言和讯飞星火
文心一言:https://yiyan.baidu.com
讯飞星火:https://xinghuo.xfyun.cn/
6、办公需求选WPS AI
WPS AI:https://ai.wps.cn/
#AI的神奇用法 #AI工作流