AI探索指南
10:05 · 2025年2月14日 · 周五
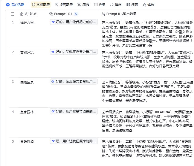
试着用 DeepSeek R1 + 飞书多维表格 + 即梦 AI,感受了一把 AI 光速出图。
操作流程
- 即梦 AI:找到合适的 AI 图片模版,复制相关提示词
- 多维表格:创建 AI 光速出图的数据表
- DeepSeek R1:使用多维表格的字段捷径,搜 DeepSeek R1 并配置自定义的提示词
- 即梦 AI:复制粘贴 R1 批量生成的出图提示词,即可快速出图
这种多 AI 协作的效果,真是太强大了,效率提升了 100 倍不止。。
#AI工作流 #AI的神奇用法
Home
Powered by
BroadcastChannel
&
Sepia