关于AIGC人工智能、思维方式、知识拓展,能力提升等。投稿/合作: @inside1024_bot
AIGC 领域的最新工具、开源项目以及行业大事件
我一般不笑,除非实在忍不住!!哈哈哈哈哈哈哈哈哈哈哈哈哈哈哈哈哈哈
@aigc1024

OpenClaw小龙虾🦞专属频道
@openclaw1024
我昨天讲过,如果让一个coding agent解决一个非常复杂的任务,一般你直接敲进去,agent会一步步执行,或许成功,或许失败。
这时候你手动verify,如果发现没完成,你会让coding agent反复继续,再verify,再继续,直到这个任务完成。
我知道很多人也探索到了这件事,于是告诉它, “请继续尝试完成任务,修复所有的errors、exceptions、bugs、跑通所有的test case,一直这么做,直到彻底解决任务”
这相当于a big while loop:while(任务没完成) {你给我继续干活}
然而这个“任务没完成”的criteria如果依赖于这个agent本身,是非常危险的,因为他在每个loop中间都有概率直接停止掉,然后告诉你
“已经非常成功完美地解决了所有问,并且尚存一些已知的问,比如……”
这时候你一定血压上来了,不用手动verify,直接敲个“continue”。
这时候你想明白了,让你的coding agent当作master agent,让它创建一个subagent,当subagent完成后,master agent来完成verify并且决定是否continue,让“你必须完成任务”作为master agent停止整个big while loop的criteria。
你并不在乎烧多少token,你只在乎你的subagent是否努力实现了你的criteria,如果没有实现,就让它永远继续,或者添加更多的test case并且继续。
这时候subagent逃脱出这个big while loop的可能性就更小了,因为criteria不在他的判定范围内。
当然,许多年前人们早就证明了LLM Agent通过无休止烧token完全可以模拟一个turing-complete machine,我今天讲的所有一切,都基于这个证明。
我只是跟你们讲一些个人的practice。
TypeScript的首个C++编译器,第一个版本是用OnlySpecs生成的,功能框架搭好,但是对于异常复杂的parser和typescript各种类型语法,几乎全错,
用这种方法,claude code花了累计将近72小时才把后面的所有问修完。
最开始我也尝试一次次手动verify,两次之后我就发现不行了,让它自己verify,结果让一个agent自己掌握criteria来判断是否continue是个同样危险的决定,它依然在解决了某几个任务后停下来,欣喜若狂地告诉我,
“我们已经完美地完成了所有任务,另外我们还存在3个已知的问……”
于是有了我上面这一大段完整的论述。
幸运的是,对于一个TypeScript compiler in C++,这个criteria非常容易找到,只要跑2000个unit test就可以断定implementation的正确性,只要有任何差错,就要continue,
而对于另一些任务,我认为找到这个criteria恐怕是非常困难的,这个方法也许会完全不适用。
@aigc1024

OpenClaw小龙虾🦞专属频道
@openclaw1024
🔤3️⃣🔤🔤🔤🔤 Y3国际 😀😀😀😀😀😀😀😀😀😀😀😀 耗资百亿打造全网最权威综合😃
2025年12月份,大玩家 赌神附体,狂揽一个亿,可自行验证

永久网址
❤️❤️❤️❤️y3867.com

🏆网广告费每月投入高达500万😃+,#Y3国际 无处不在

🏆平台优势:
1️⃣
#电子真人0审核包出款#反水无上限
2️⃣
#巨额无忧,每日提款不限额度不限次数
3️⃣
😛☺️ 😙😏 存取款秒到账、方便快捷
4️⃣
#不限ip#免实名,无需绑手机号信息安全有保障

🏆Y3 国际 全站封神榜
➡️
8月13号 神秘玩家仅用300u爆奖140万u,成功提款1088888u
➡️ 8月16号 反水1700u仅用80u爆奖54万u,成功提款60万u
➡️ 10月10号 大哥在PG麻将胡了爆奖260万u,成功提款210万u
➡️ 12月6号 神秘盘总PA真人豪赢400万u,成功提款370万u

😘😘 😘😘 😘😘 😘😘 😘😘 😘😘 😘😘
👑#反水无上限 日提无上限 日出千万🔤
👑#每日存款彩金每日送,每笔存款加赠 1️⃣🔤

🌐官网注册链接: y3867.com

💖 Y3国际专属客服:@Y3VIP8888
➡️ 双向用户点击: @Y3VIP777_bot
更多优惠活动关注福利频道:
@Y3VIP678
😈👿👹👺🤡💩
😀😃😄😁😆🥹

🌟 官方网址: 6G.com
😀 6G 全球娱乐|资金安全
🈴 百亿护航 · 全球公认最稳

💵 安全 · 大额秒提,无惧爆庄,随时提款。
🌊 官网数据同步 · 公平 · 公正 · 公开 · 无私彩
🔤 新人 · 首存豪礼返利 · 每月逢 6 现金大反馈

😃 爆庄实录|3天狂揽1086万U
😃 新客首存1000,豪提120万U
😃 500一拉,PG实力兑现133万U
💵 亿万储备金,大额无忧


😀 彩票入口: 6G.COM
🇭🇰 香港六合彩,特码 55 倍
🌟 加拿大 · PC28 · 超高赔率

1️⃣1️⃣1️⃣1️⃣ 6G.com
😕1️⃣1️⃣1️⃣ @AA6G
1️⃣1️⃣1️⃣1️⃣ @KF6G
1️⃣1️⃣1️⃣1️⃣ www6gvip
🔓 真正的实力,不需要解释,稳定出款,就是最好的名片。
😂😂😂😂😂😂😂😂 ⚡️⚡️⚡️⚡️⚡️⚡️⚡️⚡️⚡️⚡️

永久网址❤️❤️❤️❤️ 1820036.com

🏆#182体育 豪礼大放送、#高端嫩模、劳力士手表、奔驰E300等大礼等你来豪夺 首存日存彩金送不停

❤️❤️ ❤️❤️ ❤️❤️ ❤️❤️ ❤️❤️ ❤️❤️ ❤️❤️
🏆182体育 封神榜🏆
➡️ 12月14号神秘盘总pp电子极速糖果直接炸150万成功提款142万
➡️
12月26日实力大哥PA真人豪赢170万成功提款163万
➡️
1月7号神秘大哥PG麻将胡了直接爆120万成功提款117万

🏆平台优势:
1️⃣ #平台公平、公正、公开,信誉第一、服务第一
2️⃣
#免实名 不限ip 无需绑定手机号码和银行卡
3️⃣ #u存u提 每日提款无上限 资金保障、大额无忧
4️⃣ #平台支持❤️❤️ ❤️❤️ ❤️❤️ ❤️❤️ 以及多种电子钱包存取款 大额出款无忧 (您的最佳选择,欢迎体验)

🎖每日存款彩金每日送,每笔存款加赠
🔤1️⃣
🎖182 体育 #电子 #真人 #0审核包出款 日出亿U

🌐 官网注册链接: 1820036.com

🍎专属VIP客服: @vipkf_182ty8
➡️ 双向用户点击: @vipkf_182ty2_bot
🍉 吃瓜搞笑:@chiguagaoxiaoxinwen
更多优惠活动关注福利频道: @vip182ty888
😒😒☺️😘😕😚😄😄😚😚🥲😌😌😆😋
Media is too big
VIEW IN TELEGRAM
🔠🔠🔠🔠🔠🔠🔠🔠⚡️⚡️⚡️⚡️⚡️

⚡️PG集团耗资百亿美金打造全网最顶级线上娱乐城,业界龙头,行业第一,PG直营 仅此一站

⚡️⚡️⚡️⚡️⚡️⚡️⚡️⚡️⚡️⚡️⚡️
⚡️PG娱乐城大客户再创新高:
🦑天之骄子:日本神秘大佬PG电子麻将胡了爆大奖出款176万U👈点击
🦑重磅来袭:新加坡盘口老板百家乐1条天路喜提320万U👈点击
🦑空前绝后:缅甸某园区小股东9天赢走192万U👈点击

⚡️扎根东南亚,面向全世界
⚡️打造东南亚华人的专属银行
⚡️欢迎各大公司盘总挑战狗庄
⚡️⚡️⚡️⚡️⚡️⚡️⚡️⚡️⚡️⚡️⚡️⚡️

⚡️⚡️⚡️⚡️携 Solaire 千亿实体资本入场,菲律宾索莱尔 · 真实赌场视讯,政府公正监管,官方直营,看得见的千亿资产,才配得上您的注码。

⚡️⚡️⚡️⚡️@PG92kf
⚡️⚡️⚡️⚡️@PGyl555
⚡️⚡️⚡️⚡️@PGyx8_com
⚡️官方飞投: @PG92ylbot
⚡️⚡️⚡️⚡️pgyl201.cc
试着做了一个商业广告宣传片(没错,电梯里面循环轰炸的那种)是不是有那感觉了,跟app上的小广告一个味儿😂
Seedance2.0在生成的时候还是会有一些瑕疵,很多人觉得AI生成的成本很低,其实最耗时耗力的是人工的部分,因为各种小瑕疵可能会让你原地爆炸(比如下面这个品牌名字错了)。
如果只是娱乐一下还好,也懒得反复调整浪费积分了,但真正商业交付可能需要抽很多次卡才能得到效果。
特别感谢肖师傅
的GEM,省去了脚本制作的大问,每周一次的社群直播教学你值得拥有!
这个视频的提示词,放在下方的图片了,可以直接给到模型生成
@aigc1024

OpenClaw小龙虾🦞专属频道
@openclaw1024
飞书真牛逼,刚刚开源了他们的 CLI 工具!

现在任何的 AI Agent 产品都可以调用飞书的所有能力。

飞书现在是全国所有产品里边,AI Agent 的友好度和开放程度、产品适配度都是最高的。

不只是小龙虾,哪怕是 CodeX、Claude Code 或者是其他类似的本地 AI 产品。

都可以用飞书帮你:创建文档、查看和编辑日历、管理群消息、创建多维表格,还有邮箱、视频会议的内容、任务、云空间,包括聊天和群管理,都开放了。

几乎你能想到的飞书所有能力,都在里面。

比如说让你的 AI 帮你去更新飞书日程,你跟他说创建什么日程、邀请哪些人之后,他就会自动去查看这些人的日历,同时帮你找一个合适的时间安排日程。

我自己让它连续创建三个日程,很快就创建好了。

同时它还能帮你编辑评论和创建飞书文档。

比如说,我本地可能有一些 Markdown 文件需要跟同事们分享,那我就可以让他帮我把本地的这个 Markdown 文件创建一个飞书文档。

最主要的是,它还可以帮你把这个 Markdown 文件变成飞书的文档格式,帮你美化这个文档,效果非常牛逼。

它还能编辑和创建多维表格。

我们知道,多维表格以及其配套的仪表盘看板是非常强大的功能,但由于表格本身具有复杂性,很多人觉得上手门槛比较高。

不过现在你不用担心了,AI 全部能帮你搞定。比如我这里让它分析了我过去一个月看过的所有文档(无论是我自己创建的还是别人发给我的),梳理之后,它帮我创建了一个非常清晰的仪表盘看板。

所有数据都是同步的:它会自动同步现有的数据,以后再有新文档发布,它也会实时同步更新。

我为了更新我的 Code Plan,还整了一个 CLI 工具的 Agent 友好评估。飞书的得分是最高分 5 分,基本上为 AI Agent 原生做的 CLI 工具该做的事它都做了。

比如说Json 格式输出、Dry Run,还有快速授权登录等。只需要跟 AI 说安装,然后让它帮你登录配置就可以。

完全不需要你在飞书后台操作那堆权限,只需要点一个按钮就可以完成授权。

而且这个东西是完全开源的,你可以自己去改和优化。

跟你的 AI 这么说就能安装:
😂😂😂😂😂😂😂😂球速 体育 相信品牌的力量,老品牌,值得信赖
永久网址❤️❤️❤️❤️ qs1736.cc

👑 #球速体育 #豪礼大放送高端嫩模、劳力士手表、奔驰E300等大礼等你来豪夺、首存日存彩金送不停

❤️❤️ ❤️❤️ ❤️❤️ ❤️❤️ ❤️❤️ ❤️❤️ ❤️❤️
👑 球速体育 大会员再创新高:
➡️
泰国大老板百家乐存50万出512万 查看记录
➡️ 柬埔寨大盘总喜提42万u查看记录
➡️ 单笔提款530万全网独一档查看记录

🏆平台优势:
1️⃣ u存u提每日提款无上限,随便提、全球不限ip、免实名、无需绑定手机号码和银行卡
2️⃣ 平台😁😀 😙😏 😚🙁 😛☺️ 😉😋以及多种电子钱包存取款。大额出款无忧 (您的最佳选择,欢迎体验)
3️⃣ 每日存款彩金每日送,每笔存款加赠
1️⃣🔤

🌐官网注册网址: qs1736.cc

福利频道:@qsty8999
⚽️体育赛事推单:
@QSTY988
㊙️午夜剧场
@madoudp9
☎️vip客服专属热线,添加客服领取活动福利
🌐官网客服: @QSTY567
➡️双向用户点击:@qsty168168_bot
❤️❤️❤️❤️❤️❤️❤️❤️❤️❤️❤️🔥❤️❤️
Media is too big
VIEW IN TELEGRAM
今天飞书官方开源了 CLI 工具,专门为 Agent 设计,基本上把飞书的所有能力都开放了。
安装了这套命令行接口之后,任何 Agent 都能接入飞书的功能。
日历、文档、消息、任务,全部可以通过命令调用。

我把飞书 CLI 接入到了我的个人 Agent 里。
接入之后,我让她做了几件事:
1. 查了我飞书日历上下周的日程安排
2. 帮我创建了清明节看电影《挽救计划》的日历事件
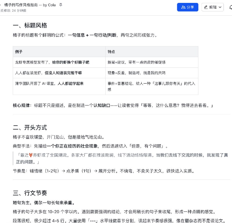
3. 搜索了我过去写的十几篇文档,分析写作风格,然后创建了一份《Orange 写作风格指南》
4. 根据《写作指南》加我的语音口述,起草了这篇内容的草稿
每个任务都是一句话搞定。
不需要打开飞书 App,不需要在对话框和文档之间来回切换。
说"帮我查下周日程",她就查了。说"帮我建个文档",她就建了。
整体体验很顺滑,除了第一次需要打开浏览器授权一下。

真正厉害的是批量任务
上面说的都是单条操作。但 CLI 最大的优势其实是批量。
GUI 里你只能一个一个点,非常费劲。
建一篇文档,点一次。
发一条消息,点一次。
改一个格式,点一次。
Agent 加 CLI 不一样。写个循环,一百篇文档一口气建完。多维表格几百条记录批量更新,几秒钟的事。给二十个群发通知,一句话搞定。
这种任务的效率提升就是十倍起了。
还能结合其他 Skills 批量处理,批量抓取网页,批量生图,批量处理数据。
单条操作只是证明能跑通,批量才是生产力。
批量能力才是 CLI 给 Agent 的真正武器。

对企业来说 Agent 是新的员工
Agent 商业化最好的地方其实就是数字员工,数字员工自然就就绕不开企业协作软件。
日程、审批、文档、项目管理,这些是每天真实在跑的业务流程。
从目前各家的 Agent 接入深度来看,飞书这次开源的 CLI 对企业场景的覆盖非常全面。
而且还是 MIT 开源,如果企业现有需求满足不了,还能自己提 PR 来实现。

我之前在《互联网已死,Agent 永生》里写过一个判断:SaaS 的主人正在从人类变成 Agent。
过去软件的客户是人。人打开 App,点按钮,填表单。现在这些事情 Agent 都能做,而且做得更快。
软件公司迟早要想清楚一个问题:你的客户到底是谁?如果还是只服务人类用户,你会发现越来越多的操作根本不经过你的 UI 了。
飞书出 CLI,它开始把自己从人与人之间的协作工具,变成人与 Agent 之间的协作基础设施。
Back to Top