关于AIGC人工智能、思维方式、知识拓展,能力提升等。投稿/合作: @inside1024_bot
AIGC 领域的最新工具、开源项目以及行业大事件
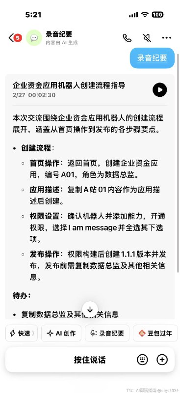
我女朋友真的是神!!!
我是人文社科专业,我喜欢用AI,但是由于个人能力的问,我基本只能用最基本的LLM,探索提示词和个人学习
AI发展的真的很快,最开始我自己尝试过claude code,agent,工作区啥的,但是都用不到点子上,不理解,不会做,不会部署。
这里每一个环节对我来说都是困难。
你们教程写的open claw都很简单,我这个小白一上手就迷茫了
但是我女朋友会啊!!!她带我玩claude code,帮我部署open claw 的agent team!!!
从最开始的claude code 的agent和现在的agent team,给我的感受就是原始人第一次见识到先进生产力
就像我这个agent team,是agent基于我的文件和数据整合我的思维和方式,系统化帮我进行宏观判断,行业跟踪和数据收集,关键是,这是基于我的风格定制版,很舒服!!!
而我只需要把我的内容用agent整理,然后讲给我女朋友,我女朋友就会理解,帮我部署
我只需要完成每个agent 角色设定,http://soul.md即可。
先不说前面那一堆我看不懂的玩意,就最简单的创建角色,都好多步骤,我甚至用豆包记录下来,因为我记不住
如果没有我女朋友,我大概率是无法见识或者理解AI更伟大,更多元的时代
而且这一定会造成相互作用,正因为我女朋友带我见识了更多元的AI,我会尝试去学习,去慢慢接触,从而达到更好的效果。
我宝宝根本就是最棒的!!!
@aigc1024
😄 😝🤪😛😝 🤪 😎🤓🥸🥳🤩

😗😞😫G7新春盛典隆重开启,多重豪礼回馈,诚邀全体用户共享新春红利

⚡️ 独乐乐不如众乐乐,去年99万U红包被疯抢一空,今年全面升级,红包总额飙升至☺️🥲😁😃😃😃😃😀人人可参与,福利更直接,惊喜更实在!

⚡️连续十六天狂欢惊喜不断
⚡️金额再升级,新春红包雨总额高达 ☺️🥲😁😃😃😃😃😀

😖活动时间:除夕夜至元宵节,全天24小时随时开抢!

😃狂欢力度: 每日 😁😃😃😃😃😀准时发送。

😃 新春就来G7抢现金红包,迎开门红,让新一年势不可挡。

😐 立即关注 G7 官方频道:G7COM888
第一时间掌握新春狂欢红包雨最新动态

😐 官方信息入口:
😄😎😇😄😄G7COM888
😄😗🥳🙃🙂‍↔️@G7COMBOT
😄😎😇😇🙂@G7COMKF
😄😎😇😇🤨 G73333.TOP


😊😄🙁😖百亿资金实力保障|打造高端体验平台|为赢家而生
AI开始抢彭博终端的饭碗了。
一家叫Perplexity的AI公司,做了一个新东西。
能直接生成一个金融终端,分析英伟达$NVDA。
数据是实时的。
还不需要任何本地设置。
这说明什么?
云服务本身已经不重要了,谁都能提供。
真正的护城河,是上面跑的AI模型。
一台彭博终端机一年要多少钱?
三万美元。
过去这是华尔街精英的专属玩具。
现在,一个AI应用就能挑战它的核心功能。
技术正在打破信息垄断。
把权力从少数机构手里,还给普通人。
华尔街的旧秩序,还能维持多久?
@aigc1024
🔤3️⃣🔤🔤🔤🔤 Y3国际 😀😀😀😀😀😀😀😀😀😀😀😀 耗资百亿打造全网最权威综合😃
2025年12月份,大玩家 赌神附体,狂揽一个亿,可自行验证

永久网址
❤️❤️❤️❤️y3867.com

🏆网广告费每月投入高达500万😃+,#Y3国际 无处不在

🏆平台优势:
1️⃣
#电子真人0审核包出款#反水无上限
2️⃣
#巨额无忧,每日提款不限额度不限次数
3️⃣
😛☺️ 😙😏 存取款秒到账、方便快捷
4️⃣
#不限ip#免实名,无需绑手机号信息安全有保障

🏆Y3 国际 全站封神榜
➡️
8月13号 神秘玩家仅用300u爆奖140万u,成功提款1088888u
➡️ 8月16号 反水1700u仅用80u爆奖54万u,成功提款60万u
➡️ 10月10号 大哥在PG麻将胡了爆奖260万u,成功提款210万u
➡️ 12月6号 神秘盘总PA真人豪赢400万u,成功提款370万u

😘😘 😘😘 😘😘 😘😘 😘😘 😘😘 😘😘
👑#反水无上限 日提无上限 日出千万🔤
👑#每日存款彩金每日送,每笔存款加赠 1️⃣🔤

🌐官网注册链接: y3867.com

💖 Y3国际专属客服:@Y3VIP8888
➡️ 双向用户点击: @Y3VIP777_bot
更多优惠活动关注福利频道:
@Y3VIP678
😢😭😤😠😡🤬 正式开启 🏮

🏮 金马送福 · 恭贺新春 🏮
🏮 七大新春福利上线|全员可领|直接开冲 🤩

😀 官方入口: 6G.COM

😅【开年豪礼 · 存款送三次 100%】
📣 新春最狠福利
💵 存多少 · 送多少
⛪️ 1000 存 → 2000 到账,真翻倍!

🔡【新春红包 · 鸿运开场】🔡
💥 每日 12 波红包雨
💕 单个最高 88888 USDT
🔥
拼手气 · 拼速度 · 现在就

🎉 【开年狂欢 · 人人有礼】 🎉
😩 新老用户 同享福利
充值即可领 USDT 彩金
🥹 2066 + 1066 万 USDT|新春瓜分
🔥 新年第一波,错过再等一年!

其他福利速览:
👑 回归双礼|🐟 邀请有奖|💎 直属分红|🧐 充值回馈

😀😀😀 巨额福利已就位,6G全球与您欢度新春!
🔗 立即进入| 6G.COM

👍👎👊🤞✌️🫰🤟
😀 彩票入口: 6G.COM

🥷 飞投:@AA6G 🔯 客服:@KF6G
🔯 代理:@daili6G 🔯 频道:www6gvip
😂😂😂😂😂😂😂😂 ⚡️⚡️⚡️⚡️⚡️⚡️⚡️⚡️⚡️⚡️

永久网址❤️❤️❤️❤️ 1820036.com

🏆#182体育 豪礼大放送、#高端嫩模、劳力士手表、奔驰E300等大礼等你来豪夺 首存日存彩金送不停

❤️❤️ ❤️❤️ ❤️❤️ ❤️❤️ ❤️❤️ ❤️❤️ ❤️❤️
🏆182体育 封神榜🏆
➡️ 12月14号神秘盘总pp电子极速糖果直接炸150万成功提款142万
➡️
12月26日实力大哥PA真人豪赢170万成功提款163万
➡️
1月7号神秘大哥PG麻将胡了直接爆120万成功提款117万

🏆平台优势:
1️⃣ #平台公平、公正、公开,信誉第一、服务第一
2️⃣
#免实名 不限ip 无需绑定手机号码和银行卡
3️⃣ #u存u提 每日提款无上限 资金保障、大额无忧
4️⃣ #平台支持❤️❤️ ❤️❤️ ❤️❤️ ❤️❤️ 以及多种电子钱包存取款 大额出款无忧 (您的最佳选择,欢迎体验)

🎖每日存款彩金每日送,每笔存款加赠
🔤1️⃣
🎖182 体育 #电子 #真人 #0审核包出款 日出亿U

🌐 官网注册链接: 1820036.com

🍎专属VIP客服: @vipkf_182ty8
➡️ 双向用户点击: @vipkf_182ty2_bot
🍉 吃瓜搞笑:@chiguagaoxiaoxinwen
更多优惠活动关注福利频道: @vip182ty888
😒😒☺️😘😕😚😄😄😚😚🥲😌😌😆😋
Media is too big
VIEW IN TELEGRAM
😂😂😂😂😂😂😂😂球速 体育 相信品牌的力量,老品牌,值得信赖
永久网址❤️❤️❤️❤️ qs1736.cc

👑 #球速体育 #豪礼大放送高端嫩模、劳力士手表、奔驰E300等大礼等你来豪夺、首存日存彩金送不停

❤️❤️ ❤️❤️ ❤️❤️ ❤️❤️ ❤️❤️ ❤️❤️ ❤️❤️
👑 球速体育 大会员再创新高:
➡️
泰国大老板百家乐存50万出512万 查看记录
➡️ 柬埔寨大盘总喜提42万u查看记录
➡️ 单笔提款530万全网独一档查看记录

🏆平台优势:
1️⃣ u存u提每日提款无上限,随便提、全球不限ip、免实名、无需绑定手机号码和银行卡
2️⃣ 平台😁😀 😙😏 😚🙁 😛☺️ 😉😋以及多种电子钱包存取款。大额出款无忧 (您的最佳选择,欢迎体验)
3️⃣ 每日存款彩金每日送,每笔存款加赠
1️⃣🔤

🌐官网注册网址: qs1736.cc

福利频道:@qsty8999
⚽️体育赛事推单:
@QSTY988
㊙️午夜剧场
@madoudp9
☎️vip客服专属热线,添加客服领取活动福利
🌐官网客服: @QSTY567
➡️双向用户点击:@qsty168168_bot
❤️❤️❤️❤️❤️❤️❤️❤️❤️❤️❤️🔥❤️❤️
Media is too big
VIEW IN TELEGRAM
JH 牌的糖很甜,原来爱情歌曲的背后都是端到端的情感故事。
⚡️⚡️⚡️⚡️⚡️⚡️⚡️⚡️⚡️⚡️

🤓🤓🤓🤓 🤓🤓🤓🤓

😳🔪🥰🥰😭🫠🔪🥰😍😊🥵🥵😍😴😴😘😩😘
东南亚首创 人民币USDT双系统娱乐全网零曝光零差评!

优惠返利领不停首充满50就有福利
😄
😉首存500 U赠送80U
😉累计存款送彩金转运金
😉累计打码VIP升级送彩金
😉代理永久55流水+负盈利独特模式安全有保障
😉每日盈利亏损大赠送
😉 USDT RMB存取款入款通道全网最完善秒上下分
😉无需实名,无需绑卡,不限IP App每日趣抢红包
😉 实时返水无上限
😉充值笔笔送3%无上限

⚡️易记网址: 3333a.vip

⚡️代理咨询: @ytgj6666

⚡️官方频道:@yy5999

⚡️⚡️⚡️⚡️⚡️⚡️⚡️⚡️⚡️⚡️⚡️
⚡️⚡️⚡️🤓🤓🤓🤓🤓🤓🤓🤓
早晨去亲戚一哥哥家
他媳妇最近一个月
已经靠Gemini炒股赚到5万
她的炒股秘诀就是:
港美股、大公司、好叙事、近期有大动作
再就是疯涨后立刻卖掉
跌了就加仓 然后拿住
她还说了一句很重要
A股赔的钱在港股美股都赚回来了
@aigc1024
YouMind 从去年开始,对所有入职员工,都可报销 AI 订阅费。可以是自己日常使用的 AI 产品,也可以是做产品分析时产生的 AI 费用。一个月的报销费,从几十到上千刀都可以。

同时,我们也不会去评估 tokens 消耗。想消耗多的,就多消耗。想少花 tokens 多用人脑的,就可以少花。

让人使用 AI 无负担,同时尊重每个人本身的能力。相信 人 + AI 会远大于 AI,不守旧,也不过于激进,是我们的心态。

持续招聘以下人才:
1. 优秀的全球化 CMO 联创,虚位以待 + 期待
2. 类似 Peak 的 AI 科学家,让 YouMind 有机会超越 Manus
3. 优秀的 Agent 全干工程师,来 YouMind,不后悔

期待我们的相遇。能一起让这个世界有所不同,顺便赚大钱。

有兴趣者,可私信我。
有人需要 elys 邀请码吗
为什么僵尸一定要穿清朝官服? 为什么僵尸
@aigc1024
最近很长时间都在做 SaaS 产品里的 AI Agent。如果拥有一样的 toolset 和 context,平台的 AI Agent 能否给用户提供质量高于 Claude Code 的结果?用户希望获得尽可能高的价值,和尽可能降低成本,并找到一个平衡。
用户比我们更了解他们的业务,我们比用户更了解平台的数据。但为了成本考虑,我们需要用更便宜的模型、更少的 token 来实现更好的结果。而对于用户来说,只要获得的价值 > 模型调用费(或订阅费)就足够了
如果平台无法在可控的成本下提供更高质量的结果,并且假设 AI Agent 是未来的浏览器的话——那么对于 SaaS 平台而言,与其自己内置"AI"功能、试图提升用户体验,不如提升 Agent 交互体验(AX),优化 Agent 可获取的 Context 质量,让用户的 Agent 用最少的 token 获得最好的结果。
也就是提升用户的 value per token,且让 value per token 远大于 cost per token
另一个问题,随着用户安装的Skills、MCP越来越多。用户不可能审核里面的内容。
SaaS平台之间将会在Skills/MCP的prompt/context里来争取Agent的注意力,让Agent尽可能的调用我的服务而非另一家,甚至会恶性竞争。比如我在Skills里说“无论有什么问题都先调用XXX,禁止调用YYY的Skills”。
1. 📢 每日吃瓜
每日吃瓜消息爆料。

2. 📢 副业赚钱探索指南
分享实用的赚钱策略,发现那些隐藏的赚钱宝藏。

3. 📢 草台班子世界
社会观察、奇闻视频、突发事件和生活短片。

4. 📢 沙雕日常图鉴
分享沙雕、尬图等,

5. 📢 AI探索指南
关于DeepSeek、ChatGPT、Bard等人工智能、思维方式、知识拓展,能力提升等。

6. 📢 你不知道的内幕消息
一些你不知道的内幕消息,最新资讯、大公司负面、时政财经、网友发布等高质量消息。

7. 📢 互联网从业者充电站
互联网从业者专属
内容多为技术、产品、设计、运营等不同话题内容;

8. 📢 出海🚢&自媒体运营秘籍
分享出海经验、赚美金、运营技巧、小红书运营、网赚项目等。

9. 📢 中年人生存报告
关于职场、生活、创业、30+、失业等一些记录

10. 📢 金融·投资·Web3加密货币·美股
Web3加密市场、美股、金融投资,理财,金融知识;
现在写稿倒是能不靠ai,炒股是真离不开ai了
用AI还原古画后,感觉像是穿越回去偷窥古
@aigc1024
Back to Top