关于AIGC人工智能、思维方式、知识拓展,能力提升等。投稿/合作: @inside1024_bot
AIGC 领域的最新工具、开源项目以及行业大事件
飞书真牛逼,刚刚开源了他们的 CLI 工具!

现在任何的 AI Agent 产品都可以调用飞书的所有能力。

飞书现在是全国所有产品里边,AI Agent 的友好度和开放程度、产品适配度都是最高的。

不只是小龙虾,哪怕是 CodeX、Claude Code 或者是其他类似的本地 AI 产品。

都可以用飞书帮你:创建文档、查看和编辑日历、管理群消息、创建多维表格,还有邮箱、视频会议的内容、任务、云空间,包括聊天和群管理,都开放了。

几乎你能想到的飞书所有能力,都在里面。

比如说让你的 AI 帮你去更新飞书日程,你跟他说创建什么日程、邀请哪些人之后,他就会自动去查看这些人的日历,同时帮你找一个合适的时间安排日程。

我自己让它连续创建三个日程,很快就创建好了。

同时它还能帮你编辑评论和创建飞书文档。

比如说,我本地可能有一些 Markdown 文件需要跟同事们分享,那我就可以让他帮我把本地的这个 Markdown 文件创建一个飞书文档。

最主要的是,它还可以帮你把这个 Markdown 文件变成飞书的文档格式,帮你美化这个文档,效果非常牛逼。

它还能编辑和创建多维表格。

我们知道,多维表格以及其配套的仪表盘看板是非常强大的功能,但由于表格本身具有复杂性,很多人觉得上手门槛比较高。

不过现在你不用担心了,AI 全部能帮你搞定。比如我这里让它分析了我过去一个月看过的所有文档(无论是我自己创建的还是别人发给我的),梳理之后,它帮我创建了一个非常清晰的仪表盘看板。

所有数据都是同步的:它会自动同步现有的数据,以后再有新文档发布,它也会实时同步更新。

我为了更新我的 Code Plan,还整了一个 CLI 工具的 Agent 友好评估。飞书的得分是最高分 5 分,基本上为 AI Agent 原生做的 CLI 工具该做的事它都做了。

比如说Json 格式输出、Dry Run,还有快速授权登录等。只需要跟 AI 说安装,然后让它帮你登录配置就可以。

完全不需要你在飞书后台操作那堆权限,只需要点一个按钮就可以完成授权。

而且这个东西是完全开源的,你可以自己去改和优化。

跟你的 AI 这么说就能安装:
😂😂😂😂😂😂😂😂球速 体育 相信品牌的力量,老品牌,值得信赖
永久网址❤️❤️❤️❤️ qs1736.cc

👑 #球速体育 #豪礼大放送高端嫩模、劳力士手表、奔驰E300等大礼等你来豪夺、首存日存彩金送不停

❤️❤️ ❤️❤️ ❤️❤️ ❤️❤️ ❤️❤️ ❤️❤️ ❤️❤️
👑 球速体育 大会员再创新高:
➡️
泰国大老板百家乐存50万出512万 查看记录
➡️ 柬埔寨大盘总喜提42万u查看记录
➡️ 单笔提款530万全网独一档查看记录

🏆平台优势:
1️⃣ u存u提每日提款无上限,随便提、全球不限ip、免实名、无需绑定手机号码和银行卡
2️⃣ 平台😁😀 😙😏 😚🙁 😛☺️ 😉😋以及多种电子钱包存取款。大额出款无忧 (您的最佳选择,欢迎体验)
3️⃣ 每日存款彩金每日送,每笔存款加赠
1️⃣🔤

🌐官网注册网址: qs1736.cc

福利频道:@qsty8999
⚽️体育赛事推单:
@QSTY988
㊙️午夜剧场
@madoudp9
☎️vip客服专属热线,添加客服领取活动福利
🌐官网客服: @QSTY567
➡️双向用户点击:@qsty168168_bot
❤️❤️❤️❤️❤️❤️❤️❤️❤️❤️❤️🔥❤️❤️
Media is too big
VIEW IN TELEGRAM
今天飞书官方开源了 CLI 工具,专门为 Agent 设计,基本上把飞书的所有能力都开放了。
安装了这套命令行接口之后,任何 Agent 都能接入飞书的功能。
日历、文档、消息、任务,全部可以通过命令调用。

我把飞书 CLI 接入到了我的个人 Agent 里。
接入之后,我让她做了几件事:
1. 查了我飞书日历上下周的日程安排
2. 帮我创建了清明节看电影《挽救计划》的日历事件
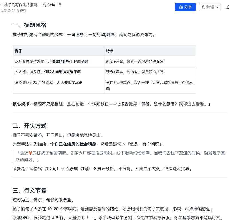
3. 搜索了我过去写的十几篇文档,分析写作风格,然后创建了一份《Orange 写作风格指南》
4. 根据《写作指南》加我的语音口述,起草了这篇内容的草稿
每个任务都是一句话搞定。
不需要打开飞书 App,不需要在对话框和文档之间来回切换。
说"帮我查下周日程",她就查了。说"帮我建个文档",她就建了。
整体体验很顺滑,除了第一次需要打开浏览器授权一下。

真正厉害的是批量任务
上面说的都是单条操作。但 CLI 最大的优势其实是批量。
GUI 里你只能一个一个点,非常费劲。
建一篇文档,点一次。
发一条消息,点一次。
改一个格式,点一次。
Agent 加 CLI 不一样。写个循环,一百篇文档一口气建完。多维表格几百条记录批量更新,几秒钟的事。给二十个群发通知,一句话搞定。
这种任务的效率提升就是十倍起了。
还能结合其他 Skills 批量处理,批量抓取网页,批量生图,批量处理数据。
单条操作只是证明能跑通,批量才是生产力。
批量能力才是 CLI 给 Agent 的真正武器。

对企业来说 Agent 是新的员工
Agent 商业化最好的地方其实就是数字员工,数字员工自然就就绕不开企业协作软件。
日程、审批、文档、项目管理,这些是每天真实在跑的业务流程。
从目前各家的 Agent 接入深度来看,飞书这次开源的 CLI 对企业场景的覆盖非常全面。
而且还是 MIT 开源,如果企业现有需求满足不了,还能自己提 PR 来实现。

我之前在《互联网已死,Agent 永生》里写过一个判断:SaaS 的主人正在从人类变成 Agent。
过去软件的客户是人。人打开 App,点按钮,填表单。现在这些事情 Agent 都能做,而且做得更快。
软件公司迟早要想清楚一个问题:你的客户到底是谁?如果还是只服务人类用户,你会发现越来越多的操作根本不经过你的 UI 了。
飞书出 CLI,它开始把自己从人与人之间的协作工具,变成人与 Agent 之间的协作基础设施。
我最近开源的五个 Claw 项目👇

1. WeClaw - 在微信 ClawBot 连接多个 Agent 的桥接器

https://github.com/fastclaw-ai/weclaw

2. ClawHost - 基于集群的 OpenClaw 多租户部署面板

https://github.com/fastclaw-ai/clawhost

3. ChatClaw - Agent 团队版 OpenClaw Web UI

https://github.com/fastclaw-ai/chatclaw

4. FastClaw - 云原生部署友好的 OpenClaw 替代框架

https://github.com/fastclaw-ai/fastclaw

5. AnyClaw - 给 Agent 使用的互联网工具转接头

https://github.com/fastclaw-ai/anyclaw

------

你在用哪个?你最看好哪个?🤔
说个反直觉的事情,
AI 的出现,目前不仅没有缩短人类的平均工作时间,反而让一些人越来越忙。
没有 AI 的时候,每天摸摸鱼,聊聊天,水一水,一天也就混过去了;
有了之后,聊天对象变了,鱼也不摸了,天天就是 vibe working。
起码我自己,每天在电脑屏幕前的时间,平均 10h+...
@aigc1024

OpenClaw小龙虾🦞专属频道
@openclaw1024
谁能想到,AI 也需要睡觉。

Claude Code 出了个新功能叫 AutoDream,字面意思,让 AI 做梦。

你跟 Claude Code 合作久了,它的记忆文件会越来越臃肿。同一件事记了五遍,三周前的架构笔记早就不对了,有用的东西被噪音埋住。记忆越多,反而越笨。

AutoDream 在你不用的时候自动运行,干三件事:删掉重复和过期的,把散落的信息合并成一条,用项目当前状态刷新旧记忆。

名字来自神经科学。人睡觉时大脑在做一模一样的事。重播白天的经历,强化重要连接,修剪弱的。你早上起来觉得脑子清醒,不是因为休息了,是因为大脑趁你睡着偷偷做了一轮垃圾回收。

AutoDream 就是给 AI 加了一个睡眠周期。两次工作之间,它自己醒来整理记忆,然后继续睡。下次你打开的时候,它的脑子比昨天更干净。
这是看过的最好的把 mac mini 变成一体式 AI 主机的方式之一,国内厂商应该跟进很快吧?
@aigc1024

OpenClaw小龙虾🦞专属频道
@openclaw1024
飞书刚刚开源了自己的 cli

现在你可以直接让 agent/openclaw 直接使用包括飞书文档、知识库、多维表格、视频会议、日历等所有功能了。

仓库地址:https://github.com/larksuite/cli
1. 📢 沙雕日常图鉴
分享沙雕、擦边、直播闪现、尬图等。

2. 📢 AI探索指南
AIGC 领域的最新工具、开源项目以及行业大事件,AIGC人工智能、思维方式、知识拓展,能力提升等。

3. 📢 🦞OpenClaw小龙虾
分享OpenClaw🦞最新玩法、技巧、经验、观点等。

4. 📢 你不知道的内幕消息
一些你不知道的内幕消息,最新资讯、大公司负面、时政财经、网友发布等高质量消息。

5. 📢 互联网从业者充电站
互联网从业者专属
内容多为技术、产品、设计、运营等不同话题内容;

6. 📢 出海🚢&自媒体运营秘籍
分享出海经验、赚美金、运营技巧、小红书运营、网赚项目等。

7. 📢 中年人生存报告
关于职场、生活、创业、30+、失业等一些记录

8. 📢 金融·投资·Web3加密货币·美股
Web3加密市场、美股、金融投资,理财,金融知识;

9. 📢 你不知道的冷知识
有趣的、无趣的、有用的、没用的知识

10. 📢 优质信息收藏夹
优质软件/插件/网站等分享。好玩的、好用的数字产品分享。
急需一个机器人帮我做家务:
洗衣服
晾衣服
收衣服
叠衣服
换床单
晒被子
擦桌子
吸地
洗碗
洗锅
………

很急,很急,很急~
Meta前首席AI科学家杨立昆联合创立的这家公司寻求开发一种新型AI系统,能比大语言模型更好地理解现实世界。贝佐斯、英伟达和三星都参与了投资。https://on.wsj.com/4dgvoXb
@aigc1024

OpenClaw小龙虾🦞专属频道
@openclaw1024
爱马仕这个名字很神奇,以前以为只是个奢侈品牌的音译,最近 harness engineering 火了才发现,爱马仕(Hermès)1837年创立时真的就是做马具(harness)的。给巴黎的王公贵族做马鞍、缰绳、挽具,全手工,精致到拿了世博会大奖。

后来马车被汽车淘汰了,马具没人买了,他们就把做马具的手艺转去做皮包。现在那些几万块的包上面的金属扣件和皮带设计,全是从马具结构演变来的。logo 至今还是一辆马车。

现在程序员也在做同样的事,给 AI 套 harness。Vibe coding 是放马狂奔,harness engineering 是给这匹野马装上缰绳、马鞍和方向盘,让它从"能跑"变成"跑得稳"。

所以爱马仕要是出个 coding agent,名字都不用改。
移动互联网时代,消耗的是Byte(字节),比如网上冲浪用了多少KB/MB/GB流量;
AI时代,消耗的是Token(词元),比如你养的小龙虾🦞偷啃了多少Token🌝
那么,问题来了,谁将会是这个时代的TokenDance?
Back to Top